Box Forming Punches
A+ Rating
|
Box
Forming Punches: 90 degree and 60/30 degree
- scroll down this page
When
forming a box, pan or similar shape with four sides to be bent upward,
the punch (top die) should very tall so that the first two bent
sides of the box will not hit the ram while bending the third and
forth sides. This is what the "Tall Box Punch" is used
for.
|
|
Click
for General
Purpose 90 degree Forming Punches and Dies
Commonly
used for forming 90 degree bends. Forming bends greater than 90
degrees is also practical by air bending.
|
|
Click
for General Purpose 30 degree Press Brake
Punches and Dies
Acute Dies are the most
universal type of press brake dies. Recommended as a starter set.
Make air-form bends from 30 degree to shallow bends, and also for
first operation set in hemming.
|
Click
for Gooseneck
Punch, Offset, Flattening and Hemming Dies
Hemming dies, Gooseneck die punches for channel making, and Offset
Bending die sets. |
| Click
for 3
Way and 4 Way Bottom Dies, Riser Blocks and Die Holders.
These bottom dies are for standard straight bending with multiple
different width die openings for bending different thicknesses or
different types of metal. You can also order them custom made for
radius forming. Our riser blocks can be used as die holders designed
to hold 4 way dies or standard dies. |
Click
to request we mail our 20 page Press Brake Die Catalog
Press
Brake Tonnage Requirement Chart
Tensile
Strengths for aluminum and stainless
Bend
Radius Chart for aluminum and stainless
Hydraulic
Press Brake machines page
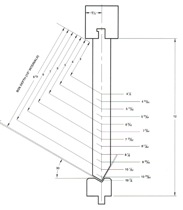
Box
Forming Punches: 90 degree and 60-30 degree
We normally make our Box Forming Punches to be 1.5" thick and almost
12" tall. We
prefer to make them with a Safety Tang but we can make it without if necessary.
Options:
* Safety Tang: recommended
when using a segmented
punch in press brakes that are fitted for hooked tongue tooling.
* Polishing:
recommended
when bending pretty metal that requires minimum marking (without using
urethane strips).

Box Punch - 90 degree type
shown above
Click
to request a Quote for a 4 foot long 90 degree Box Punch
Click
to request a Quote for a 6 foot long 90 degree Box Punch
Click
to request a Quote for a 8 foot long 90 degree Box Punch
Click
to request a Quote for a 10 foot long 90 degree Box Punch
Click
to request a Quote for a 12 foot long 90 degree Box Punch
Click
to request a Quote for a 14 foot long 90 degree Box Punch
Click
to request a Quote for a 16 foot long 90 degree Box Punch

Box Punch - tilted 60 /
30 degree type shown above
Click
to request a Quote for a 4 foot long 90 degree Box Punch
Click
to request a Quote for a 6 foot long 90 degree Box Punch
Click
to request a Quote for a 8 foot long 90 degree Box Punch
Click
to request a Quote for a 10 foot long 90 degree Box Punch
Click
to request a Quote for a 12 foot long 90 degree Box Punch
Click
to request a Quote for a 14 foot long 90 degree Box Punch
Click
to request a Quote for a 16 foot long 90 degree Box Punch
Click for American Machine Tools
Home page
|